Decreto 395/2011

 

 

La Plata, 29 de abril de 2011.

 

VISTO el expediente Nro. 2166-553/10, por el cual tramita un proyecto de Decreto propiciando aprobar la desagregación estructural de la Secretaría Legal y Técnica de la Provincia de Buenos Aires, y el Decreto Nro. 218/10, y

 

CONSIDERANDO:

 

Que el Decreto citado en el visto creó la Secretaría Legal y Técnica de la Provincia de Buenos Aires y aprobó su estructura orgánico funcional hasta el nivel de Direcciones previendo, en su artículo 4, la segunda etapa de desagregación estructural del Organismo y manteniéndose vigentes, durante el plazo allí indicado, las unidades orgánico funcionales con nivel inferior a Director existentes a esa fecha (Art. 5).

Que atendiendo la complejidad de las competencias atribuidas y a efectos de fortalecer el accionar dirigido al logro de los objetivos propuestos y una mayor eficacia en el cumplimiento de los mismos, resulta menester exceptuar la gestión que se propicia de los recaudos para la diagramación estructural previstos en el Decreto Nro. 1.322/05, sin perjuicio de respetar los criterios de austeridad y eficacia en materia administrativa.

Que han tomado la intervención de su competencia la Subsecretaría de Modernización del Estado, el Ministerio de Economía y Asesoría General de Gobierno.

Que la presente medida se dicta en uso de las atribuciones conferidas por el artículo 144 -proemio- de la Constitución de la Provincia de Buenos Aires.

Por ello,

 

EL GOBERNADOR DE LA PROVINCIA DE BUENOS AIRES

DECRETA

 

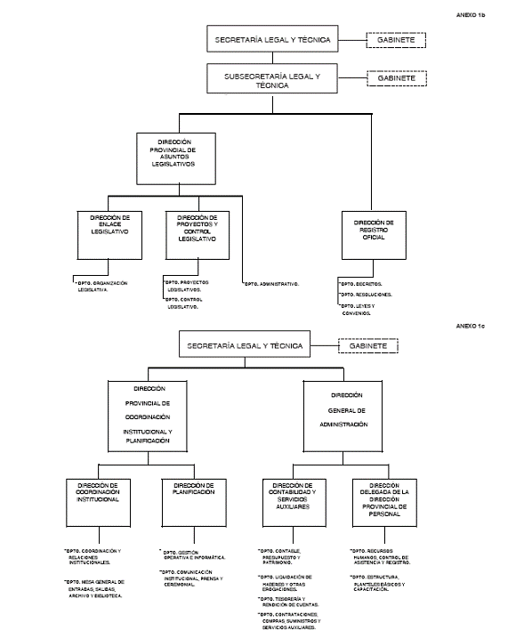
Artículo 1.- Aprobar, a partir del 1 de enero de 2011, la desagregación de la estructura orgánico funcional de la Secretaría Legal y Técnica aprobada por Decreto Nro. 218/10, de acuerdo al organigrama y acciones que como Anexos 1a, 1b, 1c y 2 forman parte integrante del presente Decreto.

 

Artículo 2.- Determinar para la estructura organizativa aprobada por el artículo precedente los siguientes cargos: un (1) Subdirector de Análisis de Gestión Administrativa, un (1) Jefe de Departamento Estructuras y Convenios; un (1) Jefe de Departamento Reglamentaciones y Otros Proyectos; un (1) Jefe de Departamento Designaciones; un (1) Jefe de Departamento Ceses; un (1) Jefe de Departamento Movimientos de Personal; un (1) Jefe de Departamento Beneficios y Otros Reconocimientos; un (1) Jefe de Departamento Administrativo; un (1) Jefe de Departamento Proyectos Legislativos; un (1) Jefe de Departamento Control Legislativo; un (1) Jefe de Departamento Organización Legislativa; un (1) Jefe de Departamento Decretos; un (1) Jefe de Departamento Resoluciones; un (1) Jefe de Departamento Leyes y Convenios; un (1) Jefe de Departamento Coordinación y Relaciones Institucionales; un (1) Jefe de Departamento Mesa General de Entradas, Salidas, Archivo y Biblioteca; un (1) Jefe de Departamento Gestión Operativa e Informática; un (1) Jefe de Departamento Comunicación Institucional, Prensa y Ceremonial; un (1) Jefe de Departamento Contable, Presupuesto y Patrimonio; un (1) Jefe de Departamento Liquidación de Haberes y Otras Erogaciones; un (1) Jefe de Departamento Tesorería y Rendición de Cuentas; un (1) Jefe de Departamento Contrataciones, Compras, Suministros y Servicios Auxiliares; un (1) Jefe de Departamento Recursos Humanos, Control de Asistencia y Registro; un (1) Jefe de Departamento Estructura, Planteles Básicos y Capacitación; conforme a los cargos vigentes que rigen en la Administración Pública Provincial; Ley Nro. 10.430 y su Decreto Reglamentario Nro. 4.161/96 (T.O. Decreto Nro. 1.869/96).

 

Artículo 3.- Limitar las designaciones del personal cuyas funciones no se correspondan con las unidades orgánicas que se aprueban por el presente Decreto, debiendo formalizarse mediante el dictado de los actos administrativos correspondientes.

 

Artículo 4.- La Secretaría Legal y Técnica propondrá al Ministerio de Economía las adecuaciones presupuestarias necesarias para dar cumplimiento al presente Decreto, el que deberá ajustarse a las previsiones del presente Ejercicio.

 

Artículo 5.- Exceptuar la presente medida de lo dispuesto en el Decreto Nro. 1.322/05.

 

Artículo 6.- El presente Decreto será refrendado por los Ministros Secretarios en los Departamentos de Jefatura de Gabinete de Ministros y de Economía.

 

Artículo 7.- Registrar, comunicar, publicar, dar al Boletín Oficial y al SINBA. Cumplido, archivar.

 

ANEXO 1

 

ANEXO 2

 

SECRETARÍA LEGAL Y TÉCNICA.

SUBSECRETARÍA LEGAL Y TÉCNICA.

DIRECCIÓN PROVINCIAL DE ASUNTOS ADMINISTRATIVOS.

DIRECCIÓN DE ANÁLISIS DE GESTIÓN ADMINISTRATIVA.

SUBDIRECCIÓN DE ANÁLISIS DE GESTIÓN ADMINISTRATIVA.

ACCIONES

 

1. Realizar el análisis de los proyectos de actos administrativos en materia de gestión administrativa que se sometan a su consideración, verificando el adecuado cumplimiento de la normativa vigente.

2. Elaborar y analizar los anteproyectos que, en materia de su competencia, se le encomienden.

3. Proponer pautas y acciones comunes para el personal de la Dirección.

4. Verificar el correcto cumplimiento de las directivas impartidas por la Dirección cotejando los resultados obtenidos con los objetivos prefijados a fin de detectar eventuales desentendimientos.

5. Realizar las tareas administrativas necesarias para el buen funcionamiento del despacho de las actuaciones administrativas giradas hacia o iniciadas en la Dirección.

 

DIRECCIÓN PROVINCIAL DE ASUNTOS ADMINISTRATIVOS.

DIRECCIÓN DE ANÁLISIS DE ESTRUCTURAS, REGLAMENTACIONES Y OTROS

PROYECTOS.

DEPARTAMENTO ESTRUCTURAS Y CONVENIOS.

ACCIONES

1. Verificar los requisitos de admisibilidad de todas las actuaciones administrativas que ingresan a la Dirección, relacionadas con la materia de estructuras y convenios.

2. Intervenir en el trámite de las actuaciones administrativas que ingresan a la Dirección, en la materia de estructuras y convenios.

3. Verificar que los dictámenes producidos por el personal a cargo en materia de estructuras y de convenios se ajusten a los criterios de resolución establecidos por la Dirección.

4. Formular los informes y/o estadísticas relacionados con las leyes y convenios solicitados por la Superioridad.

 

DIRECCIÓN DE ANÁLISIS DE ESTRUCTURAS, REGLAMENTACIONES Y OTROS

PROYECTOS.

DEPARTAMENTO REGLAMENTACIONES Y OTROS PROYECTOS.

ACCIONES

1. Verificar los requisitos de admisibilidad de todas las actuaciones administrativas que ingresan a la Dirección, en materia de reglamentaciones y otros proyectos.

2. Controlar el trámite de las actuaciones administrativas que ingresan a la Dirección, en materia de reglamentaciones y otros proyectos.

3. Verificar que los dictámenes producidos por el personal a cargo en materia de reglamentaciones y otros proyectos se ajusten a los criterios de resolución establecidos por la Dirección.

4. Formular los informes y/o estadísticas relacionados con las leyes y convenios solicitados por la Superioridad.

 

SUBSECRETARÍA LEGAL Y TÉCNICA.

DIRECCIÓN PROVINCIAL DE ASUNTOS DE PERSONAL.

DIRECCIÓN DE ANÁLISIS DE DESIGNACIONES Y CESES DE PERSONAL.

DEPARTAMENTO DESIGNACIONES.

ACCIONES

1. Verificar los requisitos de admisibilidad de todas las actuaciones administrativas que ingresan a la Dirección, en materia de designaciones y/o inclusiones de personal de la Provincia.

2. Controlar el trámite de las actuaciones administrativas que ingresan a la Dirección, en materia de designaciones y/o inclusiones de personal de la Provincia.

3. Verificar que los dictámenes producidos por el personal a cargo en materia de designaciones y/o inclusiones de personal de la Provincia se ajusten a los criterios de resolución establecidos por la Dirección.

4. Formular los informes y/o estadísticas relacionados con las leyes y convenios solicitados por la Superioridad.

 

DIRECCIÓN DE ANÁLISIS DE DESIGNACIONES Y CESES DE PERSONAL.

DEPARTAMENTO CESES.

ACCIONES

1. Verificar los requisitos de admisibilidad de todas las actuaciones administrativas que ingresan a la Dirección, en materia de ceses de personal de la Provincia.

2. Controlar el trámite de las actuaciones administrativas que ingresan a la Dirección, en materia de ceses de personal de la Provincia.

3. Verificar que los dictámenes producidos por el personal a cargo en materia de ceses de personal de la Provincia se ajusten a los criterios de resolución establecidos por la Dirección.

4. Formular los informes y/o estadísticas relacionados con las leyes y convenios solicitados por la Superioridad.

 

DIRECCIÓN PROVINCIAL DE ASUNTOS DE PERSONAL.

DIRECCIÓN DE ANÁLISIS DE TRÁMITES DE PERSONAL.

DEPARTAMENTO MOVIMIENTOS DE PERSONAL.

ACCIONES

1. Verificar los requisitos de admisibilidad de todas las actuaciones administrativas que ingresan a la Dirección, en materia de movimientos de personal de la Provincia.

2. Controlar el trámite de las actuaciones administrativas que ingresan a la Dirección, en materia de movimientos de personal de la Provincia.

3. Verificar que los dictámenes producidos por el personal a cargo en materia de movimientos de personal de la Provincia se ajusten a los criterios de resolución establecidos por la Dirección.

4. Formular los informes y/o estadísticas relacionados con las leyes y convenios solicitados por la Superioridad.

 

DIRECCIÓN DE ANÁLISIS DE TRÁMITES DE PERSONAL.

DEPARTAMENTO BENEFICIOS Y OTROS RECONOCIMIENTOS.

ACCIONES

1. Verificar los requisitos de admisibilidad de todas las actuaciones administrativas que ingresan a la Dirección, en materia de beneficios sociales y/o reconocimientos que fueran peticionados por agentes de la administración pública o sus familias.

2. Controlar el trámite de las actuaciones administrativas que ingresan a la Dirección, en materia de beneficios sociales y/o reconocimientos que fueran peticionados por agentes de la administración pública o sus familias.

3. Verificar que los dictámenes producidos por el personal a cargo en materia de beneficios sociales y/o reconocimientos que fueran peticionados por agentes de la administración pública o sus familias se ajusten a los criterios de resolución establecidos por la Dirección..

4. Formular los informes y/o estadísticas relacionados con las leyes y convenios solicitados por la Superioridad.

 

SUBSECRETARÍA LEGAL Y TÉCNICA.

DIRECCIÓN PROVINCIAL DE ASUNTOS LEGISLATIVOS.

DEPARTAMENTO ADMINISTRATIVO.

ACCIONES

1. Intervenir, controlar y coordinar el seguimiento de todas las actuaciones administrativas que ingresan o egresan de la Dirección Provincial y colaborar con las distintas áreas integrantes de la misma.

2. Tramitar expedientes en general y los relacionados con la promulgación de leyes y su posterior derivación a los organismos competentes según el tema del que trate la ley promulgada 3. Sustanciar los actos administrativos necesarios que indique la Superioridad y los pertinentes para la convocatoria a Sesiones Extraordinarias (Art.144 inc. 8) de la Constitución Provincial)

4. Asistir administrativamente a la Dirección Provincial, a la Dirección de Enlace Legislativo, y a la Dirección de Proyectos y Control Legislativo en su relación con las distintas jurisdicciones, Organismos de la Constitución y Asesoría General de Gobierno.

5. Llevar el registro de todas las actuaciones administrativas de la Dirección Provincial.

6. Solicitar antecedentes, informes y dictámenes a requerimientos de la Superioridad.

7. Recepcionar las actuaciones administrativas que ingresan a la Dirección Provincial, remitirlas al área competente y dar salida a las mismas a través del Sistema de Expedientes.

8. Atender el registro patrimonial, compras, y de suministros de la Dirección Provincial, Dirección de Enlace Legislativo, y a la Dirección de Proyectos y Control Legislativo

9. Llevar la gestión administrativa, relacionada con el personal de la Dirección Provincial.

 

DIRECCIÓN PROVINCIAL DE ASUNTOS LEGISLATIVOS

DIRECCIÓN DE PROYECTOS Y CONTROL LEGISLATIVO.

DEPARTAMENTO PROYECTOS LEGISLATIVOS.

ACCIONES

1. Participar, asistiendo técnicamente a los organismos, en la elaboración de los anteproyectos de ley que se eleven al Poder Ejecutivo para su remisión a la Honorable Legislatura, de conformidad a lo dispuesto, por los artículos 104 y 144 inciso 3) de la Constitución Provincial.

2. Proponer, en su caso, textos alternativos de los proyectos de ley sometidos a su análisis.

3. Estudiar los proyectos de ley sancionados por la Honorable Legislatura sometidos a consideración del Poder Ejecutivo para su promulgación, e informar sobre su procedencia.

4. Investigar y ponderar los aspectos legales y constitucionales de los proyectos de ley en trámite de promulgación.

5. Elaborar los Decretos de veto o devolución con observaciones fundadas a las leyes sancionadas por la Honorable Legislatura.

 

DIRECCIÓN PROVINCIAL DE ASUNTOS LEGISLATIVOS.

DIRECCIÓN DE PROYECTOS Y CONTROL LEGISLATIVO.

DEPARTAMENTO CONTROL LEGISLATIVO.

ACCIONES

1. Realizar el control formal de los textos de los Mensajes y Proyectos de Ley con sus respectivos informes técnicos.

2. Realizar el control y adecuación formal de las leyes que se encuentran en trámite de promulgación.

3. Realizar el control y seguimiento del trámite parlamentario de los Decretos de veto o devolución con observaciones fundadas, una vez que son comunicados a la Honorable Legislatura.

4. Mantener actualizado el archivo de Decretos de veto aceptados y/o rechazados por la Honorable Legislatura.

5. Controlar los proyectos de decreto de nombramiento y renuncia de los funcionarios judiciales que se someten a consideración del Poder Ejecutivo.

6. Recibir y evaluar las contestaciones de las opiniones requeridas a los distintos Organismos durante el trámite de promulgación.

 

DIRECCIÓN PROVINCIAL DE ASUNTOS LEGISLATIVOS.

DIRECCIÓN DE ENLACE LEGISLATIVO.

DEPARTAMENTO ORGANIZACIÓN LEGISLATIVA.

ACCIONES

1. Tramitar los anteproyectos de ley que se eleven para la remisión por el Poder Ejecutivo a la Honorable Legislatura, de conformidad a lo dispuesto por los artículos 104 y 144 inciso 3) de la Constitución Provincial.

2. Coordinar, con los organismos pertinentes, el trámite de los proyectos de ley que hayan sido sancionados por una de las Cámaras (Art. 105 de la Constitución Provincial)

3. Gestionar los informes ante los Ministerios que correspondan, así como también de los Organismos de Asesoramiento y Control, respecto de los proyectos de ley sancionados por la Honorable Legislatura, verificando su recepción antes del vencimiento del plazo establecido por el artículo 108 de la Constitución Provincial.

4. Realizar el seguimiento de los proyectos elevados por el Poder Ejecutivo a la Honorable Legislatura y, en caso de haber sido modificados, requerir la opinión de los organismos competentes respecto de los mismos.

5. Comunicar a la Honorable Legislatura las opiniones vertidas por los Organismos del Poder Ejecutivo, respecto de los proyectos de ley de origen legislativo en la instancia de su sanción por una de las Cámaras (Art. 28 inc. 14) Reglamento de la H.C.D. T.O. 1.323/02 y del Reglamento del H.S.).

6. Ingresar a la Honorable Legislatura los acuerdos para la designación del Directorio del Banco Provincia, Jueces y/o Magistrados, Consejeros Escolares y demás organismos de la Constitución (Art. 144 inc. 18) de la Constitución Provincial)

7. Ingresar a la Honorable Legislatura los Decretos de veto emanados por el Poder Ejecutivo y el seguimiento de los mismos (Art. 109 de la Constitución Provincial)

8. Elaborar estadísticas relacionadas con los temas legislativos (Tratamiento parlamentario de los Mensajes del Poder Ejecutivo, decretos, leyes promulgadas y leyes sancionadas por una de las Cámaras).

9. Cargar y actualizar las leyes sancionadas por una de las Cámaras en bases de datos y archivo de las actuaciones a la espera de la sanción de los proyectos por parte de la Honorable Legislatura.

10. Elaborar planillas para conocimiento de las autoridades acerca de lo tratado en ambas Cámaras Legislativas en la oportunidad de celebrarse sesiones en las mismas.

11. Elaborar planillas de seguimiento del trámite de promulgación para el conocimiento de las autoridades.

 

SUBSECRETARÍA LEGAL Y TÉCNICA.

DIRECCIÓN DE REGISTRO OFICIAL.

DEPARTAMENTO DECRETOS.

ACCIONES

1. Atender el registro de Decretos suscriptos por el señor Gobernador.

2. Llevar un registro de disposiciones.

3. Comunicar formalmente los decretos registrados y devolver las actuaciones a los organismos propiciantes.

4. Efectuar la notificación al Fiscal de Estado de los actos administrativos registrados, cuando así se establezca.

5. Remitir, para su publicación en el Boletín Oficial los decretos, y otros actos administrativos cuando así corresponda.

6. Formular los informes y/o estadísticas que le sean solicitados por la Superioridad.

 

DIRECCIÓN DE REGISTRO OFICIAL.

DEPARTAMENTO RESOLUCIONES.

ACCIONES

1. Formalizar y atender los registros correspondientes a las resoluciones dictadas por los Ministros, Secretarios y Titulares de Organismos de la Constitución y Entes Autárquicos, en ejercicio de facultades delegadas por el señor Gobernador.

2. Llevar el registro de resoluciones dictadas por el Secretario Legal y Técnico, en ejercicio de facultades que le son propias.

3. Efectuar la notificación al Fiscal de Estado de los actos administrativos registrados, cuando así se establezca.

4. Remitir, para su publicación en el Boletín Oficial las resoluciones, cuando así corresponda.

5. Formular los informes y/o estadísticas que le sean solicitados por la Superioridad.

 

DIRECCIÓN DE REGISTRO OFICIAL.

DEPARTAMENTO LEYES Y CONVENIOS.

ACCIONES

1. Disponer la protocolización de las leyes.

2. Llevar el registro de las Leyes de la Provincia.

3. Preparar los textos de las leyes en trámite de promulgación juntamente con sus actuaciones para la refrenda ministerial y firma del señor Gobernador.

4. Llevar un registro de las leyes que deben ser reglamentadas.

5. Mantener actualizados los textos de las reglamentaciones legales.

6. Remitir, para su publicación en el Boletín Oficial las leyes y convenios, cuando así corresponda.

7. Comunicar las leyes promulgadas a los organismos correspondientes.

8. Organizar y disponer el registro de Convenios.

9. Formular los informes y/o estadísticas relacionados con las leyes y convenios solicitados por la Superioridad.

 

SECRETARÍA LEGAL Y TÉCNICA.

DIRECCIÓN PROVINCIAL DE COORDINACIÓN INSTITUCIONAL Y PLANIFICACIÓN.

DIRECCIÓN DE COORDINACIÓN INSTITUCIONAL.

DEPARTAMENTO COORDINACIÓN Y RELACIONES INSTITUCIONALES.

ACCIONES

1. Tramitar, en los plazos establecidos, los asuntos administrativos, requerimientos judiciales, legislativos, municipales y/o personales ingresados a la Dirección, que sean dirigidos al Poder Ejecutivo Provincial, brindando la respuesta correspondiente y mantener actualizado el registro de lo actuado en la Dirección.

2. Prestar asistencia técnica y administrativa para el control de plazos, elaboración de respuestas, seguimiento de trámites, y toda otra necesaria para lograr el mejor funcionamiento de las áreas de la Secretaría Legal y Técnica, y su interrelación con las distintas jurisdicciones.

3. Articular con los Poderes Legislativo y Judicial de la Provincia de Buenos Aires, el intercambio de información y documentación que resulte de utilidad recíproca, a fin de dar respuesta a los requerimientos dirigidos al Poder Ejecutivo Provincial.

4. Entablar las relaciones institucionales que la Superioridad le encomiende, mediante la celebración de acuerdos y ejecución de programas.

5. Gestionar la participación de la Secretaría Legal y Técnica en planes, programas y proyectos de colaboración que se propicien en ámbitos académicos, institucionales y de la sociedad civil.

6. Recabar la información necesaria para elaborar boletines informativos diarios e informes periódicos acerca de los criterios predominantes en doctrina y jurisprudencia para su distribución en las distintas áreas de la Secretaría Legal y Técnica.

 

DIRECCIÓN DE COORDINACIÓN INSTITUCIONAL.

DEPARTAMENTO MESA GENERAL DE ENTRADAS, SALIDAS, ARCHIVO Y BIBLIOTECA.

ACCIONES

1. Organizar, supervisar y atender la recepción de todas las actuaciones giradas a la Secretaría Legal y Técnica, como así también su salida.

2. Mantener un registro actualizado de las actuaciones ingresadas y su movimiento interno.

3. Caratular los expedientes de trámite de los actos administrativos que se inicien en la Secretaría, llevando un registro numérico y temático.

4. Atender el archivo de actuaciones concluidas.

5. Proporcionar la información que cada dependencia requiera sobre las gestiones realizadas.

6. Organizar el despacho de correspondencia que se efectúe por intermedio del Correo Oficial.

7. Administrar y mantener actualizado el servicio bibliográfico y documental de la Secretaría.

8. Organizar la sala de consulta y préstamos de bibliografía para el personal de la Secretaría.

 

DIRECCIÓN PROVINCIAL DE COORDINACIÓN INSTITUCIONAL Y PLANIFICACIÓN.

DIRECCIÓN DE PLANIFICACIÓN.

DEPARTAMENTO GESTIÓN OPERATIVA E INFORMÁTICA.

ACCIONES

1. Realizar propuestas de planificación de actividades que permitan optimizar el funcionamiento de las diversas áreas que componen la Secretaría Legal y Técnica.

2. Generar y mantener actualizados los indicadores de gestión que den cuenta de las actividades realizadas en la Secretaría Legal y Técnica.

3. Realizar y llevar registro de las estadísticas de la Secretaría Legal y Técnica.

4. Implementar un plan de fortalecimiento institucional para la optimización de los circuitos y procesos que se efectúan en las dependencias de la Secretaría Legal y Técnica.

5. Elaborar informes de gestión que den cuenta de los resultados obtenidos a partir de la puesta en marcha de los planes y proyectos impulsados desde la Dirección.

6. Administrar y gestionar las necesidades en materia de provisión de recursos para las distintas áreas de la Secretaría Legal y Técnica.

7. Planificar, coordinar e instrumentar el desarrollo y diseño de nuevas aplicaciones.

8. Planificar, coordinar e instrumentar esquemas que garanticen el resguardo de la información, infraestructura de redes y equipamiento.

9. Llevar y mantener actualizado el registro de equipamiento informático, informando sobre las necesidades en la materia.

10. Brindar soporte técnico en materia informática.

11. Realizar tareas de mantenimiento del Sitio Oficial de la Secretaría Legal y Técnica.

 

DIRECCIÓN DE PLANIFICACIÓN.

DEPARTAMENTO COMUNICACIÓN INSTITUCIONAL, PRENSA Y CEREMONIAL.

ACCIONES

1. Realizar análisis de géneros y estilos para asesorar en materia de identidad institucional.

2. Organizar la comunicación interna y externa de la Secretaría Legal y Técnica, generando canales eficaces.

3. Generar herramientas de actualización del conocimiento jurídico para las áreas de la Secretaría.

4. Monitorear, registrar y difundir la información de la prensa.

5. Realizar propuestas para la definición del diseño de la imagen institucional de la Secretaría Legal y Técnica.

6. Coordinar las relaciones comunicacionales del Secretario Legal y Técnico a nivel intergubernamental.

7. Organizar los actos, reuniones o eventos a realizarse en sede de la Secretaría Legal y Técnica, así como la asistencia del Secretario a eventos propiciados por otras jurisdicciones.

 

SECRETARÍA LEGAL Y TÉCNICA.

DIRECCIÓN GENERAL DE ADMINISTRACIÓN.

DIRECCIÓN DE CONTABILIDAD Y SERVICIOS AUXILIARES.

DEPARTAMENTO CONTABLE, PRESUPUESTO Y PATRIMONIO.

ACCIONES

1. Analizar los anteproyectos de presupuesto, de cada una de las reparticiones del Organismo, de acuerdo a las instrucciones emanadas del Ministerio de Economía, previa solicitud a dichas reparticiones y Organismos de las necesidades económico-financieras previstas para el Ejercicio, evaluando su razonabilidad.

2. Confeccionar el anteproyecto de presupuesto del Organismo.

3. Realizar las reasignaciones de créditos, en función del presupuesto definitivo, y su distribución a los distintos programas.

4. Evaluar y coordinar la tramitación de las reprogramaciones de la ejecución física y financiera.

5. Ejecutar las acciones necesarias a la elaboración y control del presupuesto, incluyendo las distintas etapas de registración y la determinación de deuda exigible y su posterior seguimiento.

6. Ejercer el seguimiento y control de la aplicación del Presupuesto aprobado.

7. Asentar en el sistema informático provisto por la Contaduría General de la Provincia todas las transacciones que se produzcan y afecten la situación económico – financiera dentro de su ámbito de actuación, exponiendo dicha información en los cuadros y planillas exigidos por la normativa vigente.

8. Confeccionar y tramitar los pedidos de fondos ante la Contaduría General de la Provincia.

9. Realizar el control de la documentación entregada al Departamento Tesorería y Rendición de Cuentas y a la Tesorería General de la Provincia, de la confección de la contabilidad de fondos y valores, conciliaciones bancarias, y registro de deudores varios.

10. Determinar la imputación de las erogaciones, y elaborar los Estados Diarios y Mensuales de la ejecución presupuestaria, y elaborar el cierre del ejercicio económico.

11. Atender la Contabilidad Analítica de las Cuentas.

12. Ejercer el seguimiento y control contable de los movimientos emergentes de la atención de becas, subsidios y subvenciones otorgados por la Jurisdicción.

13. Proyectar las disposiciones, resoluciones, decretos y otros actos referidos a la gestión patrimonial.

14. Organizar y efectuar la registración de bienes muebles e inmuebles y las variaciones patrimoniales en los libros contables; confeccionar las planillas periódicas y el balance anual para su remisión a la Contaduría General de la Provincia.

15. Practicar la administración de inventarios, mantener el economato, y el control de distribución y de stock mínimos.

16. Realizar el recuento físico de los bienes de uso y los inventarios selectivos y realizar inspecciones periódicas a las distintas reparticiones y dependencias.

17. Atender la centralización y control de la información remitida por las dependencias y áreas, y realizar las gestiones pertinentes determinadas para los bienes declarados fuera de uso y/o en condición de rezago.

18. Confeccionar los estados patrimoniales.

19. Colaborar con las demás áreas de la Jurisdicción en el traslado de bienes a las distintas dependencias del Organismo.

20. Asesorar en la adquisición de máquinas, materiales e insumos en general, correspondientes a la actividad del Departamento.

 

DIRECCIÓN DE CONTABILIDAD Y SERVICIOS AUXILIARES.

DEPARTAMENTO LIQUIDACIÓN DE HABERES Y OTRAS EROGACIONES.

ACCIONES

1. Ejecutar las liquidaciones de sueldos y complementos para el personal de plantas aprobadas y cargos superiores y mensualizados de la Jurisdicción.

2. Practicar las retenciones impuestas por las leyes y reglamentaciones vigentes.

3. Efectuar las modificaciones que se produjesen, según las incidencias de las novedades comunicadas por la Dirección Delegada de la Dirección Provincial de Personal.

4. Expedir las certificaciones solicitadas por entidades bancarias, casas de comercios, Instituto de Previsión Social, Instituto de Obra Médico Asistencial y otras entidades, Instituciones o interesados.

5. Confeccionar los respectivos pedidos de fondos para atender las tareas propias del sector.

6. Disponer y efectuar las liquidaciones de viáticos y movilidad conforme a las normas en la materia, controlando las órdenes de pago y rendición de las mismas.

7. Analizar y controlar toda la documentación de gastos concernientes a erogaciones de bienes y servicios, para su respectiva liquidación.

8. Confeccionar las liquidaciones de aquellos gastos que se abonen por la Tesorería de la Jurisdicción y por la Tesorería General de la Provincia.

9. Efectuar en las liquidaciones los descuentos en conceptos de impuestos que pudieran corresponder.

10. Llevar en forma actualizada y organizado el registro de Ordenes de Pago, de acuerdo a la normativa vigente.

 

DIRECCIÓN DE CONTABILIDAD Y SERVICIOS AUXILIARES.

DEPARTAMENTO TESORERÍA Y RENDICIÓN DE CUENTAS.

ACCIONES

1. Efectuar la recepción, manejo y registración de los fondos acordados por la Ley de Presupuesto, leyes especiales y Cuentas de Terceros y disponer su depósito en las Cuentas Fiscales.

2. Administrar y custodiar los Fondos y Valores ejerciendo el debido control de ingresos y egresos.

3. Efectuar el pago y rendición de las cajas chicas de la Jurisdicción.

4. Administrar el Fondo Permanente y atender las gestiones de divisas relacionadas con misiones al exterior.Administrar la Caja Chica de la Dirección, el Fondo Permanente y atender las gestiones de divisas relacionadas con misiones al exterior.

5. Efectuar los pagos a proveedores con sujeción a las normas legales vigentes (Ley de Administración Financiera y su reglamentación).

6. Efectuar y abonar las retenciones Impositivas y Previsionales.

7. Cumplimentar las Órdenes de Pago previa verificación de que las mismas reúnan los requisitos legales vigentes.

8. Contabilizar todas las operaciones de ingresos y egresos informando al Departamento Contable, Presupuesto y Patrimonio, mediante la remisión del balance diario.

9. Controlar los saldos bancarios, verificar las certificaciones y conciliaciones bancarias.

10. Elaborar los cierres mensuales y anuales del ejercicio financiero.

11. Recibir, ordenar, clasificar, controlar y preparar la documentación según el concepto para su rendición ante los organismos superiores.

12. Controlar la documentación con los estados contables mensuales y de cierre de ejercicio.

13. Confeccionar los legajos de rendiciones con los correspondientes balances de pago, planillas demostrativas y notas de elevación a la Contaduría General de la Provincia.

14. Confeccionar periódicamente balances de pago, con la documentación recibida y existente, a efectos de controlar lo pagado por el Departamento.

15. Efectuar las registraciones correspondientes en el libro de Cargos y Descargos, como así también ordenar y archivar los duplicados de las rendiciones para su consulta posterior, los reclamos de los agentes y/o proveedores y las observaciones de la Contaduría General de la Provincia y del Honorable Tribunal de Cuentas.

16. Confeccionar toda Disposición referida a la temática propia del sector y determinada por la autoridad superior.

 

DIRECCIÓN DE CONTABILIDAD Y SERVICIOS AUXILIARES.

DEPARTAMENTO CONTRATACIONES, COMPRAS, SUMINISTROS Y SERVICIOS

AUXILIARES.

ACCIONES

1. Coordinar la recepción y control de los pedidos de adquisición y su remisión al Departamento Contable, Presupuesto y Patrimonio y al Departamento Tesorería y Rendición de Cuentas para sus compromisos, realizando la confección de pliegos y supervisando el cumplimiento de la normativa vigente aplicable.

2. Controlar las preadjudicaciones y confeccionar las adjudicaciones y órdenes de compra originadas en distintos actos licitatorios y contrataciones directas.

3. Controlar el cumplimiento en tiempo y forma de las estipulaciones contractuales, diligenciar y verificar las facturaciones.

4. Organizar, mantener y actualizar un registro de proveedores y licitaciones de la jurisdicción de acuerdo a los datos que suministre la Contaduría General de la Provincia.

5. Elaborar los actos necesarios de la publicación de los anuncios de Licitaciones.

6. Organizar y programar la prestación de los servicios auxiliares de maestranza, traslado de bienes muebles y otros necesarios al normal funcionamiento del Organismo, propios y/o contratados.

7. Supervisar la conservación en perfecto estado de higiene de todas las reparticiones y dependencias, como asimismo de la guardia policial.

8. Organizar, programar y efectuar la distribución del parque automotor, de acuerdo a las necesidades y según las prioridades determinadas.

9. Organizar, proponer y controlar la reparación y mantenimiento de los vehículos.

10. Inspeccionar el movimiento de las unidades y su estado de uso.

11. Verificar el cumplimiento de las disposiciones dispuestas para el servicio, organizar y programar la asignación de choferes y confeccionar hojas de rutas y fojas de comisión.

12. Elaborar los proyectos de ejecución de obras en edificios e instalaciones pertenecientes a las distintas dependencias de la Jurisdicción y solicitar las reparaciones, modificaciones y/o ampliaciones de las mismas, supervisando su cumplimiento.

13. Atender y planificar las tareas de conformidad a la documentación de planos y participar en la confección de pliegos de licitación.

14. Determinar las necesidades, conveniencias y oportunidad de construcción y refacción de los edificios.

15. Organizar y coadyuvar a la reforma de edificios, instalaciones, maquinarias y bienes muebles pertenecientes a la Jurisdicción.

 

SECRETARÍA LEGAL Y TÉCNICA.

DIRECCIÓN GENERAL DE ADMINISTRACIÓN.

DIRECCIÓN DELEGADA DE LA DIRECCIÓN PROVINCIAL DE PERSONAL.

DEPARTAMENTO RECURSOS HUMANOS, CONTROL DE ASISTENCIA Y REGISTRO.

ACCIONES

1. Intervenir en todo ingreso, toma de posesión, asignación de cargos en forma interina y asignación o cambio de destino.

2. Coordinar, tramitar y controlar la realización del examen preocupacional al ingreso de los agentes a la Jurisdicción.

3. Confeccionar, actualizar, mantener, controlar y archivar los legajos del personal de la Jurisdicción, mediante sistemas de administración de recursos humanos.

4. Registrar en el legajo de cada agente todo dato inherente al desarrollo de su carrera administrativa, desde su ingreso hasta su egreso.

5. Controlar el cumplimiento y observación del régimen horario ordinario y extraordinario como asimismo de las normas de asistencia, puntualidad y permanencia en el lugar de trabajo por parte de todo el personal de la Jurisdicción.

6. Registrar, verificar y tomar intervención en todo lo relativo a licencias ordinarias o especiales, permisos, comisiones, permisos de salida y otros previstos por la normativa legal vigente.

7. Elaborar informes estadísticos, cuadros, gráficos y partes diarios, mensuales y anuales en materia de asistencia de personal.

8. Coordinar las Juntas Médicas del personal que se encuentre en uso de licencia médica de larga duración y programar con la Dirección de Medicina Ocupacional de la Secretaría General de la Gobernación cuando corresponda.

9. Efectuar relevamientos periódicos sobre las condiciones y medio ambiente laboral de los agentes que se desempeñan dentro del ámbito de la Jurisdicción.

10. Elaborar informes y estadísticas relacionadas con la Higiene y Medicina Laboral del personal.

11. Informar sobre siniestros laborales y comunicar a la autoridad de aplicación en materia de riesgos del trabajo las denuncias de accidentes de trabajo, enfermedades profesionales, altas, bajas y modificaciones.

12. Coordinar la afiliación de los agentes al Instituto de Obra Médico Asistencial y a otros seguros voluntarios.

13. Extender certificaciones y constancias relacionadas con los servicios del personal, tanto en actividad como dado de baja y ejecutar las acciones necesarias para la obtención de beneficios asistenciales.

14. Realizar toda citación y/o notificación al personal, de conformidad con las leyes que rigen el procedimiento en el tema.

15. Informar a la Dirección de Contabilidad y Servicios Auxiliares de la Jurisdicción toda novedad, alta, baja o modificación acerca de la liquidación de las remuneraciones de los agentes de la Secretaría.

16. Recibir y remitir la documentación referente a Escolaridad, Asignación Familiar, Bonificación de reintegro por Guardería y Subsidio por hijo Discapacitado.

17. Atender el trámite y despacho de todas las actuaciones administrativas vinculadas con temas de personal, como así también, con toda modificación en su situación de revista.

 

DIRECCIÓN DELEGADA DE LA DIRECCIÓN PROVINCIAL DE PERSONAL.

DEPARTAMENTO ESTRUCTURA, PLANTELES BÁSICOS Y CAPACITACIÓN.

ACCIONES

1. Elaborar y proponer los anteproyectos de modificación de estructuras organizativas, aplicando las normativas vigentes y coordinando pautas y criterios con el organismo rector en la materia.

2. Programar e implementar un registro de Plantas de Personal determinando los cargos ocupados y vacantes discriminados según las características específicas de los regímenes y la organización estructural del área.

3. Elaborar un registro sobre cobertura de vacantes, promociones y demás actividades vinculadas con el progreso de la carrera administrativa.

4. Coordinar, proyectar, proponer y tramitar los actos administrativos necesarios a los ingresos y egresos del personal y de toda otra cuestión vinculada con la materia.

5. Elaborar y gestionar los informes necesarios de aquellos agentes en condiciones de acceder a los beneficios previsionales previstos por la normativa legal vigente y programas prejubilatorios.

6. Intervenir en la gestión de los trámites necesarios para la cobertura de cargos vacantes, aprobación del reglamento de proceso de selección de personal y el desarrollo del mismo.

7. Elaborar y mantener actualizada la estadística de Movimiento de Cargos y toda otra que le sea requerida relativa a los recursos humanos de la Jurisdicción.

8. Organizar e instrumentar un registro de Personal en actividad señalando todas aquellas necesidades que hacen al desarrollo de la carrera administrativa.

9. Organizar y mantener actualizado el archivo y biblioteca técnica de normas y reglamentaciones sobre estructuras organizativas, escalafones y carrera administrativa a ser aplicados en la jurisdicción.

10. Intervenir en los informes de expedientes correspondientes a movimientos de personal, bonificaciones, adicionales, y toda actuación vinculada a los recursos humanos y a los estatutos de aplicación en el ámbito de su competencia.

11. Atender las necesidades de capacitación que se originen en la Jurisdicción.

12. Planificar y publicitar las actividades de capacitación conducentes a la optimización de las capacidades y aptitudes de los agentes de la Secretaría de acuerdo a las funciones que tienen asignadas.